绿色通道 | 正荣公益抗疫,小额资助项目进展(截至4.9)

自疫情发生以来,正荣公益基金会发挥自身优势,以小额资助的方式,支持民间力量理性协作、共抗疫情,第一时间开通绿色支援通道,目前已完成第一、二期资助计划,累计资助全国范围内公益项目37个,覆盖湖北、陕西、安徽等10个省份,以及包含1个全国性普及项目。

1.
绿色通道资助项目进度情况
第一期资助项目进展情况

第二期资助项目进展情况:

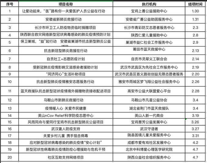
结项项目一览(截至4月9日):

进度表图中色块表示项目当周有反馈进展
自3月1日起,进展表以周为单位每周三提交一次
2.
绿色通道资助项目进展展示
第一期部分项目进展展示:
1
项目名称:新冠肺炎疫情背景下受艾滋病影响的重点人群及 HIV 感染者专项防护及援助行动
执行地点:安徽合肥市
项目执行方:合肥市庐阳区青卫公共健康服务中心
近期开展内容概述:
4月1-7日,共服务HIV感染者和艾滋病预防重点人群142人。
本周没有接到吃免费药的HIV感染者断药问题的求助,相信除了个别尚未开学的学生感染者以外,其他人的此类问题已经基本解决。但有一小部分从国外买自费药的感染者开始受到影响,但对于他们来说,除了暂时恢复吃免费药,或者提供国内的正版药信息外,我们没有太好的措施提供帮助。
我们继续为重点人群提供预防服务,包括咨询检测服务、暴露后阻断转介、感染者服务等。本周提供现场服务28人;为分散在全国各地的青卫服务对象,提供线上咨询服务110人次,邮寄自检试剂盒52人份;提供暴露后预防咨询转介4人。
2
项目名称:协力八闽——福建医务志愿者抗击肺炎行动
执行地点:福建省福州市
项目执行方:福建省助困公益协会
近期开展内容概述:
3月30日-4月6日
1. 每日协力八闽的百度网盘共享文件夹的更新;
2. 福建综合频道-福建新闻联播在3/30日晚对疫情期间协会为白血病儿童所做的工作进行了报道并采访了秘书长和白血病儿童的家长;
3. 大咖开讲四期文章均已在公众号上发表;
4. 本周二,福建省血液中心发公众号推文对我协会发起的热血战疫行动和救助的
白血病患儿用血紧张的情况进行了宣传;
5. 与省血液中心的领导和相关人员交流了项目宣传预案;
6. 了解防疫手册的印刷进展;
7. 周四发放成人一次性防护口罩给病房教室接龙的白血病儿童家长使用;
8. 协力八闽防疫手册开始联系赠送;
9. 在协力八闽.福建医务志愿者集结微信群中征集汇编稿件。
主要服务人群:
福建医科大学附属协和医院白血病儿童及家长;“协力八闽.福建医务志愿者集结”微信群内的医务志愿者;福建省内在此次疫情中遭受到心理创伤和需要医务志愿者帮助的人群;为热血战疫行动无偿献血的爱心人士。

第二期部分项目进展展示:
1
项目名称:“危机中的心力量”——长沙市社区群众危机后的心理建设项目
项目执行方:长沙市心家园公益人服务中心
近期开展内容概述:
随着长沙地区全面进入复工复产阶段,各社区管控力度大,基本上不能开展社区大规模培训,社区工作人员时间少,项目工作活动与培训部分后延,具体开展内容如下:
1、线上心理热线服务持续开展:
继续保持线上心理热线的畅通服务;
2、线下志愿活动的开展:
加入社区的志愿服务当中,为外来务工人员开展体温测量等辅助性志愿服务;
3、学校的疫情后的心理建设服务:
学校开学在即,本周,团队链接到服务区域的各个中小学,与其中两所学校建立了疫情后期的心理健康服务意向。与学校的主要负责人达成了心理课堂进校园的服务意向。将在本月开学后相继开展学校的疫情后心理调节专题课程。
主要服务人群、覆盖人数:
本周,主要围绕社区工作人员、社区居民、学校开展服务、心理热线及心理健康培训的持续更进,核心覆盖社区数百名居民及一百多名社区干部,校园疫情后期心理调节课堂服务的推广将覆盖两所学校数千名师生。
2
项目名称:24小时工作场所战疫热线
项目执行方:广州市映诺公益服务促进会
近期开展内容概述:
4月2日-4月8日
1、对多位案主进行深度访谈,了解更多因疫情原因而导致的问题和原因;
2、 对收集材料进行分类和总结,编写微信推文,因疫情导致的工作场所争议、纠纷、矛盾深度剖析,及给出相应解决方案;
3、与不同的机构分享热线的操作经验和运营方式。
3
项目名称:共克时艰心连心项目
项目执行方:福建省担当者行动教育基金会“共克时艰”志愿者团队
近期开展内容概述:
4月3日,南非健身教练Jaco在口碑平台上进行健身抗疫直播,教授大家居家锻炼增强体魄的技巧,直播观看量为1298人次;
4月5日,北京大学心理学硕士杨琼敏老师在口碑平台进行抗疫心理知识直播。直播观看量达到1285人次;
4月7日,共克时艰根据杨琼敏老师心理防疫直播内容,创作心理防疫文章,在微信公众号上推送;
4月1日-7日,心连心项目合作心理志愿者共为23人提供了心理咨询服务;
4月1日-7日,共克时艰共计制作4篇文章在微信公众号SMOSA推送。
主要服务人群、覆盖人数:
1、针对已出现症状但尚未得到治疗的人群、被隔离人员和已感染人群,提供心理咨询服务;
2、针对一线医护人员及其亲友、被隔离人员的亲友、受影响的普通民众和康复患者,我们提供防疫知识、锻炼指导和心理咨询服务;
3、针对从事政府工作的一线人员,尤其是社区管理人员,主要为其提供动画视频和心理咨询服务。

口碑平台直播首页宣传截图